李云教授团队在鱼类抗氧化防御领域获最新研究成果
李云教授团队在鱼类抗氧化防御方面取得重要研究进展。团队最新成果“ZebrafishOxr1aknockout reveals its role in regulating antioxidant defenses and aging(斑马鱼oxr1a基因敲除揭示其在鱼类抗氧化防御及抗衰老中的调节作用)”在国际期刊《Genes》(2020,11,1118)上发表。
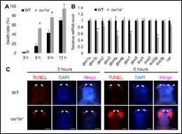
抗氧化基因1(Oxidation resistance gene 1,OXR1)对保护哺乳动物免受氧化损伤至为重要,但在非哺乳动物脊椎动物,特别是鱼类中其功能仍然未知。课题组通过CRISPR/Cas9基因编辑技术,经三代遗传筛选成功创建了斑马鱼oxr1a基因纯合突变系。在氧化胁迫条件下,oxr1a-/-突变体表现出更多的凋亡细胞以及更高的死亡率,参与清除细胞活性氧的多个抗氧化基因显著下调;比较转录组分析oxr1a-/-突变体中,一些胁迫应答和促炎症反应基因表达被强烈诱导。更重要的是揭示了oxr1a通过p53信号通路调节细胞凋亡的重要作用。此外还发现oxr1a-/-突变体比野生斑马鱼寿命更短,生殖力下降。该研究首次发现并证明oxr1a基因对鱼类的抗氧化防御系统和抗衰老方面的重要功能,为解析鱼类抗应激、生殖调控的分子机制提供了新途径。
该研究由betway西汉姆联李云课题组独立完成,betway西汉姆联水产学院重庆三峡生态渔业产业技术研究院为论文第一署名单位,水产学院全职博士后徐浩博士为论文的第一作者,李云教授为该论文唯一通讯作者。该研究得到了国家自然科学基金、重庆市现代农业(生态渔)产业技术体系创新团队专项的资助。
李云教授领衔的betway西汉姆联“重庆三峡生态渔业产业技术研究院”是校企合作科研平台,主要开展鱼类与生物、非生物环境(营养、环境、病原等)互作的遗传、生理机制及渔业应用研究,长江上游三峡库区渔业资源保护与生态修复研究与评价,河流生态系统健康性评价、大中型水库生态渔业原理与技术应用研究。近五年,李云课题组承担国家部省级等各类项目20余项,共发表研究论文24篇,其中SCI论文14篇,还与重庆市三峡生态渔业公司合作承担重庆市科技局重点研发项目“三峡库区水域牧场保水生态渔业技术研发与示范应用”项目,应用面积3.6万亩,五年共生产优质鱼360万公斤,创产值超1亿元。

